8 年
手机商铺
入驻年限:8 年
叶凯
湖北 武汉市 江夏区
技术服务、细胞库 / 细胞培养、试剂、抗体、耗材、ELISA 试剂盒、实验室仪器 / 设备、论文服务
科研机构 生产厂商
公司新闻/正文
449 人阅读发布时间:2024-07-09 15:09
良好的口腔健康对于提高生活质量至关重要,而牙周炎是全球影响口腔健康最普遍的传染病之一,越来越多的证据表明,牙周炎与糖尿病和心血管疾病等全身性疾病之间存在独立的联系,包括转移性感染、口腔炎症激活Th17细胞的远端迁移、细菌毒素的传播以及代谢和免疫紊乱。口腔菌群非常多样化,在微生物方面具有仅次于大肠的第二高复杂性。它们定期与宿主保持平衡,保护宿主免受病原微生物的侵害。有研究表明,口腔病原体可通过口咽、口腔消化易位、血源传播等途径转移至非口腔部位引起感染,细菌感染可促进胃肠道疾病、结直肠癌、动脉粥样硬化、前列腺疾病、肺癌、食管癌等疾病的进展。
良性前列腺增生(BPH)是全球55岁以上男性工作残疾的主要原因。2019年BPH病例112.65 × 105例,比1990年增加105.70%。病程长、疗效差、疾病负担重,严重影响了全球男性患者的生活质量。BPH是一种复杂的炎症性疾病,有研究表明炎症在BPH的病因中起着关键作用。
| 2024年5月20日,武汉大学中南医院、河南大学淮河医院、湖北医药学院附属太和医院、开封大学医学部团队在Military Medical Research期刊在线发表了“P. gingivalis in oral-prostate axis exacerbates benign prostatic hyperplasia via IL-6/IL-6R pathway”的论著,在BPH合并牙周炎患者的前列腺液及龈沟液中发现牙龈卟啉单胞菌(P. gingivalis,P.g),并通过动物和细胞实验揭示了牙龈卟啉单胞菌通过IL-6/IL-6R通路加剧BPH的作用及机制,为从口腔健康角度防治BPH提供了新思路。 |

牙周炎是一种由破坏性口腔病原体引起的慢性炎症性疾病,已成为世界性的挑战。流行病学研究表明,在调整混杂因素后,牙周炎显著增加BPH的风险。
前列腺特异性抗原(PSA)浓度与牙周病相关指标之间存在显著相关性。此外,之前对2171名中国男性的研究发现:牙周病与BPH风险增加之间存在显著的正相关。有研究表明,牙周炎可能通过调节氧化应激和炎症过程来加剧或促进BPH。总结牙周病和前列腺疾病的相关发现,重点关注口腔微生物组在这些疾病中的潜在分子机制,以提供潜在的治疗靶点;综上所述,牙周炎可能促进BPH和口腔-前列腺轴的存在,口腔病原体可能参与前列腺疾病的发病机制。然而,这些细菌的具体作用仍有待阐明,它们可能被开发为BPH的新生物标志物。
牙龈卟啉单胞菌是一种“红色复合体”,是牙周炎的主要病原体。据报道,牙龈卟啉单胞菌可以通过增加中性粒细胞趋化因子和中性粒细胞弹性酶的分泌,从口腔转移到胰腺,促进胰腺癌的进展。牙龈炎及其毒力因子可诱导脑内炎症,直接影响阿尔茨海默病的进展。
牙龈卟啉单胞菌的脂多糖(P.g-LPS)被认为是主要的毒力因子,通过产生促炎细胞因子刺激宿主广泛的免疫反应并激活多种细胞类型。口腔病原体的转移性感染可能是牙周炎促进BPH进展的原因之一,但哪些口腔病原体负责及其潜在机制仍有待研究。

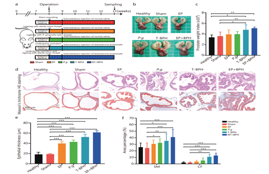
研究团队收集BPH合并牙周炎患者的龈沟液及前列腺液样本,进行细菌培养并测序,遴选发现口腔致病菌牙龈卟啉单胞菌同时存在于龈沟液和前列腺液,且丰度较高。随后通过构建结扎诱导的牙周炎(伴或不伴牙龈卟啉单胞菌)、睾酮诱导的BPH大鼠复合模型、牙龈卟啉单胞菌及P.g-LPS注射于大鼠前列腺动物模型,明确牙周炎及牙龈卟啉单胞菌可促进BPH进展。

总的来说,该研究首次发现牙周炎可能通过IL-6/IL-6R炎症和Akt信号通路影响BPH的进展,为牙周炎和BPH之间关系提供了证据,发现口腔病原体牙龈卟啉单胞菌的远端转移可能是牙周炎促进BPH的一种机制,未来从牙周健康干预的角度出发制定BPH新防治策略提供了证据和研究方向。
| 文献标题:P. gingivalis in oral-prostate axis exacerbates benign prostatic hyperplasia via IL-6/IL-6R pathway 影响因子:21.1 作者单位:武汉大学中南医院 引用产品: ELK8714 大鼠雌二醇(E2)酶联免疫吸附检测试剂盒 ELK9631 大鼠前列腺特异性抗原(PSA)酶联免疫吸附检测试剂盒 |